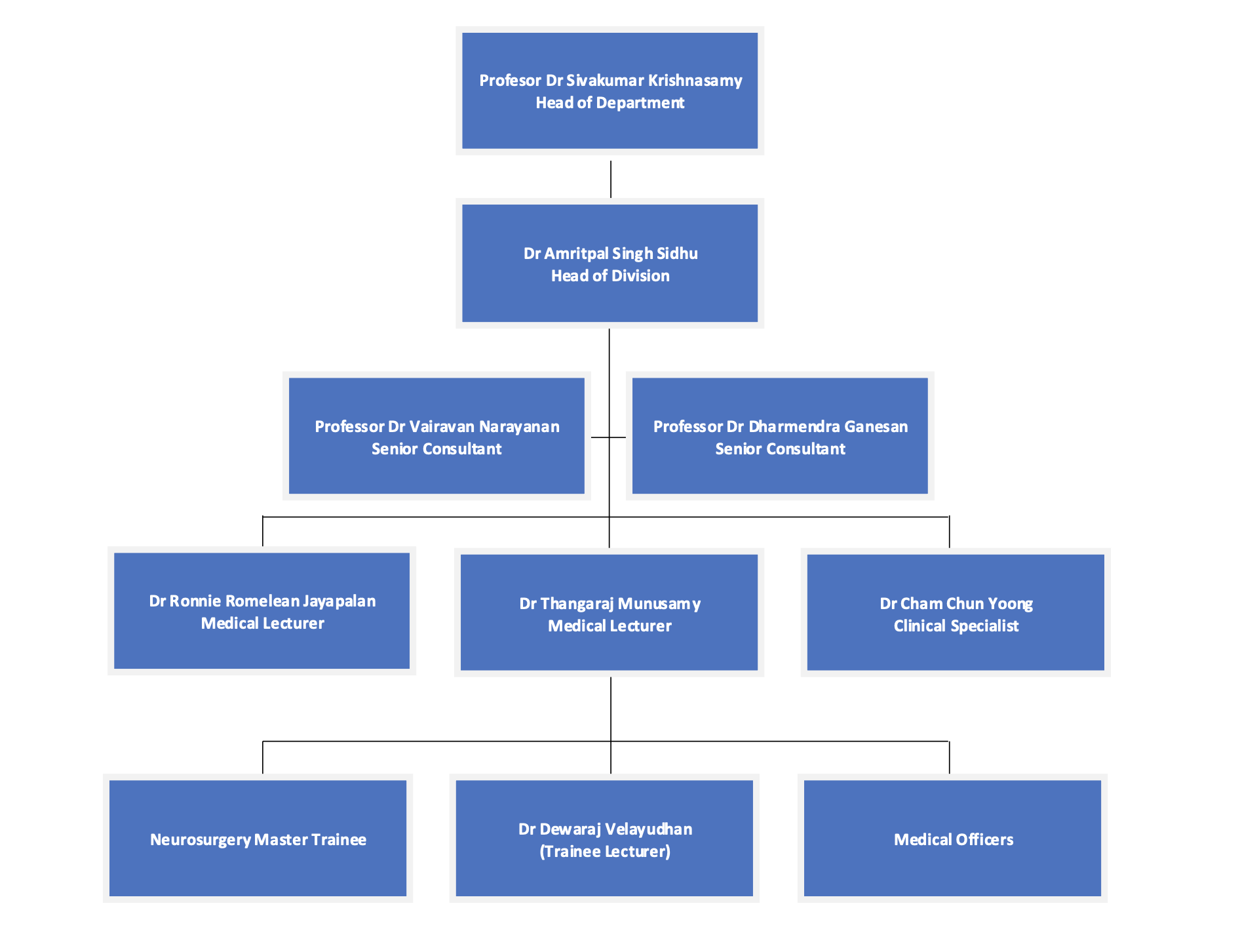
Organization Chart UNIT ACTIVITIES FRCS Neurosurgery JSCFE examinations 16-18th January 2019 & 15-17th January 2020. Neuro Oncology & Glioma Workshop - July 2019 Cervical Spine Workshop Principals of Glioma Surgery incorporating Connectomics, 20-21st February 2020. The advances of intraoperative radiotherapy (IORT) in brain cancer – live surgery and workshop – 16th August 2018. Skull Base Hands-on Cadaveric Workshop 15-16th August 2018 Center of Image Guided and Minimally Invasive Therapy (CIGMIT) Meet Our Experts CONSULTANT Dr. Amritpal Singh Sidhu CONSULTANTResearch Gate ID : https://www.researchgate.net/profile/Amritpal_Singh_SidhuUMSC Link : https://umsc.my/umsc_doctor/amritpal-singh-sidhu/ CLINICAL CONSULTANT/ACADEMICS Dr. Vairavan N.V.V.E Narayanan PROFESSORUM Expert Link : https://umexpert.um.edu.my/nvairavan.htmlResearcherID Link : http://www.researcherid.com/rid/B-9191-2010UMSC Link : https://umsc.my/?umsc_doctor=vairavan-narayanan Dr. Dharmendra Ganesan PROFESSORUM Expert Link : https://umexpert.um.edu.my/dharmendra.htmlResearcherID Link : http://www.researcherid.com/rid/D-6001-2011UMSC Link : https://umsc.my/?umsc_doctor=dharmendra-ganesan Dr. cham chun yoong CLINICAL SPECIALIST Dr. ronie romelean jayapalan MEDICAL LECTURER Dr. thangaraj munusamy MEDICAL LECTURER